• Check out the relaunch of our general collection, with classic designs and new ones by our very own Pissog!

Project SV OU - Lure That Threat - Week 41

The winner of this week is...

:scizor: Tera Fire Acrobatics by SunCooled!


:glaceon: Choice Specs Tera Water by Eeveeto - 3
:iron-valiant: CB Aerial Ace by Lobby Eeveee - 3
:hydreigon: CB Head Smash by SirinC&Kokomi - 1
:meowscarada: Acrobatics by HydreigonTheChild - 0
:scizor: Tera Fire Acrobatics by SunCooled - 4
:bronzong: Heatproof Rock Blast by InfiniteT - 2
:torkoal: Assault Vest by 1LDK - 0
:orthworm: Coil Rock Blast by Admiral_Stalfos19 - 1
:iron-leaves: SD Aerial Ace by LPBvgc - 0
:corviknight: Choice Band by Bruh Wobuffet - 0
:gholdengo: Choice Scarf Power Gem by pratik2007 - 0
:ting-lu: CB Stone Edge by bobfishcat - 0
:glimmora: Choice Scarf by Sanesa8724 - 0

Your set will be put in the Hall of Fame!
---
Week 12 - Swords Dance Baxcalibur
:sv/baxcalibur:

Baxcalibur @ Heavy-Duty Boots
Ability: Thermal Exchange
Tera Type: Dragon
EVs: 252 Atk / 4 SpD / 252 Spe
Jolly Nature
- Swords Dance
- Icicle Crash
- Earthquake
- Glaive Rush

Swords Dance Baxcalibur is an extremely strong breaker thanks to its insane Attack stat in tandem with great coverage that can break through Clodsire, and after a boost, Toxapex, Rotom-W, and Garganacl. Additionally, Baxcalibur can negate burn and Fire-type moves thanks to its awesome ability. A threat of this level is very difficult to check under normal circumstances. So... how will you lure this threat?

Submissions end on Friday, March 10th.

:baxcalibur: Please try to avoid unnecessary one-liners/comments/etc. in the thread. :baxcalibur:
 
Last edited:
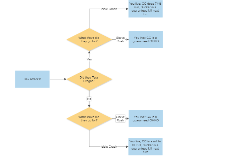
Alright, this is an incredibly niche calc that I just happen to know. Brute Bonnet naturally lives Jolly Bax Icicle Crash without investment.

:sv/Brute Bonnet:
Brute Bonnet @ Muscle Band
Ability: Protosynthesis
Tera Type: Fairy
EVs: 252 Atk / 4 Def / 252 Spe
Adamant Nature
- Crunch / Tera Blast
- Seed Bomb / Crunch
- Close Combat
- Sucker Punch

252 Atk Tera Dragon Baxcalibur Icicle Crash vs. 0 HP / 4 Def Brute Bonnet: 306-360 (84.2 - 99.1%) -- guaranteed 2HKO
252 Atk Baxcalibur Glaive Rush vs. 0 HP / 4 Def Brute Bonnet: 213-252 (58.6 - 69.4%) -- guaranteed 2HKO
252 Atk Tera Dragon Baxcalibur Glaive Rush vs. 0 HP / 4 Def Brute Bonnet: 284-336 (78.2 - 92.5%) -- guaranteed 2HKO

If you don't think they Tera, CC into Sucker is a guaranteed kill. If you think they DO Tera, you still live Tera Dragon Glaive Rush. Which means that since Bax outspeeds with Glaive, CC does double damage. If it doesn't Tera, sucker kills anyway on the next turn, still dealing double damage. Tera Fairy is only because it works well with Fighting Dark coverage, its not necessary to kill Bax.

252+ Atk Muscle Band Brute Bonnet Close Combat vs. 0 HP / 0 Def Baxcalibur: 334-394 (90 - 106.1%) -- 37.5% chance to OHKO
252+ Atk Muscle Band Brute Bonnet Sucker Punch vs. 0 HP / 0 Def Baxcalibur: 147-174 (39.6 - 46.9%) -- guaranteed 3HKO
252+ Atk Muscle Band Brute Bonnet Close Combat vs. Glaive Rush 0 HP / 0 Def Baxcalibur: 668-786 (180 - 211.8%) -- guaranteed OHKO
252+ Atk Muscle Band Brute Bonnet Close Combat vs. Glaive Rush 0 HP / 0 Def Tera Dragon Baxcalibur: 334-393 (90 - 105.9%) -- 37.5% chance to OHKO
252+ Atk Muscle Band Brute Bonnet Sucker Punch vs. Glaive Rush 0 HP / 0 Def Baxcalibur: 292-345 (78.7 - 92.9%) -- guaranteed 2HKO

TL;DR: Bax can't kill you at +0, no matter what Tera it has. If it clicks Glaive Rush, you guarantee kill it. If it clicks Crash, you always live, and its a roll to OHKO Bax; sucker backs you up to guarantee it next turn.
BaxBonnetFlowchart.png
 
Last edited:
jolteon.gif

Jolteon @ Air Balloon
Ability: Volt Absorb
Tera Type: Fairy
EVs: 252 SpA / 4 SpD / 252 Spe
Timid Nature
IVs: 0 Atk
- Thunderbolt
- Calm Mind
- Shadow Ball
- Tera Blast

There are probably going to be a lot of Tera Fairy strats in the upcoming week, but I think, of all potential mons, Jolteon can pull this off the best.

Firstly, let's go over how Jolteon lures Bax, just to get it out of the way.

How it lures Baxcalibur:
Jolteon is a pokemon that has infamously had poor coverage. Thunderbolt, Shadow Ball and Hyper Voice were all the only real ways this pokemon could deal damage. And, whilst this has gotten it quite far, it just frankly is not enough. In Gen 9, Jolteon is a great Terastalisation candidate, serving as a mini-Natdex-regieleki in the lower tiers, with Tera Blast Ice giving it BoltBeam coverage. This is by far the most common Jolteon set, and probably will be what Bax is expecting. Now, a specs Jolteon Tera Ice Tera Blast is admittedly going to put a dent into Baxcalibur, as shown below.

252 SpA Choice Specs Tera Ice Jolteon Tera Blast vs. 0 HP / 4 SpD Baxcalibur: 196-232 (52.8 - 62.5%) -- guaranteed 2HKO

Baxcalibur cannot switch into this attack. This is the part of the purpose of the Air Balloon. We're taking advantage of the fact that Jolteon is a lure primarily to lower Baxcalibur's sense of security. Once they see the Air Balloon, they know that this is not a specs Jolteon. They'd probably assume it was some low ladder "Ooh look no weakness on my electric type" set. Either way, Bax sees that it can come in safely. After all, it gets 3HKO'd by Jolteon's strongest move. Or so it would think.

The strat:
It's not really rocket science; what's going on here. Baxcalibur swaps in on Jolteon as it uses Calm Mind, and Jolteon terastalises and OHKOs with Tera Blast Fairy.
+1 252 SpA Tera Fairy Jolteon Tera Blast vs. 0 HP / 4 SpD Baxcalibur: 392-464 (105.6 - 125%) -- guaranteed OHKO

There are a couple other things, however, that I would like to highlight before I rest my case.

Extras:
The reasonable reaction of the Baxcalibur player will be to Glaive Rush the Jolteon, since the Air Balloon annoyingly stops Earthquake, but Glaive Rush OHKOs anyway.
252 Atk Baxcalibur Glaive Rush vs. 0 HP / 0 Def Jolteon: 322-379 (118.8 - 139.8%) -- guaranteed OHKO

A smart Jolteon player would take advantage of this fact, along with the fact that them pressing Icicle Crash is incredibly unlikely given that Jolteon is setting up (Plus they might still be expecting Tera Ice). Jolteon is guaranteed to survive this hit anyway, just barely. Air Balloon stops hazard damage apart from Stealth Rock to help with this roll.
252 Atk Baxcalibur Icicle Crash vs. 0 HP / 0 Def Jolteon: 229-270 (84.5 - 99.6%) -- guaranteed 2HKO

So since the Baxcalibur is pressing Glaive Rush, and you're going to Tera Fairy anyway, why not Calm Mind again? Get to +2 for free. This may seem like a mediocre benefit, but now lets take a look how Tera Fairy Jolteon performs against the rest of OU.

For starters, it outspeeds every pokemon in the tier except Dragapult, who cannot KO a +2 spdef Jolteon with its specs set. Only with the band set.
252 SpA Choice Specs Dragapult Shadow Ball vs. +2 0 HP / 4 SpD Tera Fairy Jolteon: 85-102 (31.3 - 37.6%) -- 85.5% chance to 3HKO
252 Atk Choice Band Tera Ghost Dragapult Tera Blast vs. 0 HP / 0 Def Tera Fairy Jolteon: 374-440 (138 - 162.3%) -- guaranteed OHKO


Jolteon obviously KOs in return.

Fun fact: Electric, Ghost and Fairy is perfect unresisted coverage against everything in the game. Now I'm going to leave some extra calcs to hopefully sell the fact that this pokemon isn't just good vs the rest of the game, but can outright shred most non-scarfers.

Calcs:

+2 252 SpA Tera Fairy Jolteon Tera Blast vs. 0 HP / 252 SpD Assault Vest Great Tusk: 356-422 (95.9 - 113.7%) -- 81.3% chance to OHKO
+2 252 SpA Tera Fairy Jolteon Shadow Ball vs. 252 HP / 4 SpD Gholdengo: 334-394 (88.3 - 104.2%) -- 31.3% chance to OHKO
+2 252 SpA Tera Fairy Jolteon Thunderbolt vs. 112 HP / 0 SpD Kingambit: 300-354 (81.3 - 95.9%) -- guaranteed 2HKO
+2 252 SpA Tera Fairy Jolteon Tera Blast vs. 0 HP / 4 SpD Walking Wake: 542-638 (159.8 - 188.2%) -- guaranteed OHKO
+2 252 SpA Tera Fairy Jolteon Tera Blast vs. 0 HP / 0 SpD Multiscale Dragonite: 232-274 (71.8 - 84.8%) -- guaranteed 2HKO
+2 252 SpA Tera Fairy Jolteon Tera Blast vs. 252 HP / 252+ SpD Vessel of Ruin Ting-Lu: 290-344 (56.4 - 66.9%) -- guaranteed 2HKO after Leftovers recovery


So with some hazard support, and maybe some chip-damage in the early game, Jolteon can be a surprisingly dangerous cleaner with this set.
 
Last edited:
TWAVE BLISSEY
Blissey @ Heavy-Duty Boots
Ability: Natural Cure
Tera Type: Fairy
EVs: 252 HP/ 252 DEF/ 4 SpD /
Bold Nature
IVs: 0 Atk
- Stealth Rock
- Soft Boiled
- Thunder Wave
- Seismic Toss

Normally, Blissey is a free switch for Baxcalibur as its ONLY way to do pressure is with seismic toss.

Thunder Wave actually isn’t that popular for blissey. If you look at the stall RMTs by Highvoltage and Juliusfunnel (both reached 2000+ elo with stall), you will find out that their blissey does not use thunder wave. Many blissey use shadow ball to pressure Gholdengo and Dragapult, so BAX must expect seismic toss or thunder wave. Even better, stealth rock.

Then you TWAVE it. Baxcalibur now becomes x10000 easier to check for even stall which is the style blissey fits in. Gholdengo outspeeds Bax now, and Gholdengo is a stall cornerstone. Great Tusk fits on all team styles, which includes stall, and the tusk user can make a risky gamble into Baxcalibur.

:baxcalibur: THE STALL THAT YOU CALL YOUR HOMELAND MUST FALL TO BALANCE
:blissey: why
:baxcalibur: STALL IS CHEAP AND DISGRACEFUL AND I WILL CRUSH YOU!!!
:blissey: thunder wave
:baxcalibur: ???
:gholdengo: You have frozen your last shit. Prepare to die.
 
My idea is pretty simple.
In most cases, Bax loves matching up against skeledirge, with its eq weakness and immunity to will-o-wisp, making it usually being a premire setup sweeper that beats both clodsire AND skeledirge.
But not here!
turns out, changing ONE move is what needed for dirge to reliably beats bax.

:skeledirge:

We All Love Dirge (Skeledirge) (M) @ Heavy-Duty Boots
Ability: Unaware
Shiny: Yes
Tera Type: Fairy
EVs: 248 HP / 32 Def / 8 SpA / 220 SpD
Calm Nature
IVs: 0 Atk
- Torch Song
- Will-O-Wisp
- Tera Blast
- Slack Off

Its Standard Dirge, but I replaced Hex with Tera Blast, which is important to hit the Bax super effectively
Do note that non boosted Terablast do NOT one shot, so its preferable to use torch song once beforehand.
Defensive EVs guarantees you to survive 3 earthquakes from bax after tera fairy (not included crits), or 1 eq pre tera and one more after tera
+2 252 Atk Baxcalibur Earthquake vs. 248 HP / 32 Def Unaware Skeledirge: 228-270 (55.4 - 65.6%) -- guaranteed 2HKO
+2 252 Atk Baxcalibur Earthquake vs. 248 HP / 32 Def Unaware Tera Fairy Skeledirge: 114-135 (27.7 - 32.8%) -- guaranteed 4HKO
The rest is just standard dirge, to perform most of its other usual duties as normally.

Edit: To fixed typos
 
arboliva-is-now-one-of-my-favorite-mons-this-gen-v0-ej21hss76u3a1.jpg


Arboliva @ Life Orb
Ability: Seed Sower
EVs: 252 HP/4 Def/252 SpA (0 Spe IV)
Relaxed Nature
Tera-Type: Fairy
- Energy Ball
- Earth Power
- Dazzling Gleam
- Strength Sap

Interesting mon, this one. It's not the bulkiest Grass-type that Game Freak ever had to offer, and it's slow. Prime set-up bait for Baxcalibur to come in and set a Swords Dance or two up before it then goes to town. Its lack of speed also makes Icicle Crash a nightmare to deal with because of the flinch chances... and that's assuming it even survives in the first place.

Thankfully, it has one trick up its sleeve: Tera-Fairy Dazzling Gleam. Arboliva doesn't always carry Dazzling Gleam, and certainly would rather Tera-Grass so it can hit hard with its Grass attacks instead, but if it means killing Baxcalibur down in one shot (along with other annoying Dragons like Roaring Moon and Garchomp), then it'll be worth it. Funnily enough, you don't need to also be Quiet to delete Bax; Relaxed does just fine in that regard.

252 SpA Life Orb Tera Fairy Arboliva Dazzling Gleam vs. 0 HP / 4 SpD Baxcalibur: 374-445 (100.8 - 119.9%) -- guaranteed OHKO

The real reason you run Relaxed, alongside the HP & Defense EVs, is to prevent any chance of being 2HKO'ed by Crash (assuming you Tera, which you should). This in turn gives you a second chance of taking it down on the off-chance you flinch, and even a third if Bax happened to switch in on Strength Sap.

252 Atk Baxcalibur Icicle Crash vs. 252 HP / 4+ Def Tera Fairy Arboliva: 150-177 (41.6 - 49.1%) -- guaranteed 3HKO
-1 252 Atk Baxcalibur Icicle Crash vs. 252 HP / 4+ Def Tera Fairy Arboliva: 100-118 (27.7 - 32.7%) -- guaranteed 4HKO

You could also just straight up not even deal with the flinch if you happen to pair Arboliva with a Trick Room setter, as that'll circumvent the lack of speed :]

But yeah, the rest of the set is self-explanatory; Energy Ball for STAB, Strength Sap for recovery and Earth Power for anti-Steel coverage.
 
low kick greninja :greninja:

Greninja @ Life Orb
Ability: Protean
Tera Type: Water
EVs: 252 Atk / 4 SpD / 252 Spe
Jolly Nature
- U-turn
- Gunk Shot
- Low Kick
- Spikes

a protean boosted 120 base power low kick always gets an OHKO, and with u turn greninja can chip at enemies in combinations with spikes.
252 Atk Life Orb Protean Greninja Low Kick (120 BP) vs. 0 HP / 0 Def Baxcalibur: 439-523 (118.3 - 140.9%) -- guaranteed OHKO

If Baxcalibur has already terastalised, then U-turn gives enough chip to KO with low kick later and allows you to switch to defensive counterplay.
252 Atk Life Orb Protean Greninja Low Kick (120 BP) vs. 0 HP / 0 Def Tera Dragon Baxcalibur: 220-261 (59.2 - 70.3%) -- guaranteed 2HKO
252 Atk Life Orb Protean Greninja U-turn vs. 0 HP / 0 Def Tera Dragon Baxcalibur: 130-153 (35 - 41.2%) -- guaranteed 3HKO

While not quite as effective as a lure, greninja can still be a pain for the rest of the opponent's team with hazards and momentum.
 
Here's quite a simple answer.
Ting-Lu @ Leftovers
Ability: Vessel of Ruin
Tera Type: Fighting
EVs: 252 HP / 252 Def / 4 SpD
Impish Nature
- Body Press
- Spikes
- Earthquake
- Whirlwind
Some calcs:
252+ Def Ting-Lu Body Press vs. 0 HP / 0 Def Baxcalibur: 200-236 (53.9 - 63.6%) -- guaranteed 2HKO
252+ Def Tera Fighting Ting-Lu Body Press vs. 0 HP / 0 Def Baxcalibur: 300-354 (80.8 - 95.4%) -- guaranteed 2HKO
+2 252 Atk Baxcalibur Icicle Crash vs. 252 HP / 252+ Def Ting-Lu: 372-440 (72.3 - 85.6%) -- guaranteed 2HKO after Leftovers recovery
 
and Garganacl

:sv/Garganacl:
Garganacl @ Leftovers
Ability: Purifying Salt
Tera Type: Fighting
EVs: 252 HP / 252 Def / 4 SpD
Impish Nature
- Curse
- Salt Cure
- Body Press
- Recover

While curse/body press is common, Baxcalibur can outpower garga, tera fighting helps with ice and ground, curse also boost body press so that tera can OHKO

+2 252 Atk Baxcalibur Icicle Crash vs. +1 252 HP / 252+ Def Tera Fighting Garganacl: 120-142 (29.7 - 35.1%) -- guaranteed 4HKO after Leftovers recovery
+2 252 Atk Baxcalibur Earthquake vs. +1 252 HP / 252+ Def Tera Fighting Garganacl: 95-112 (23.5 - 27.7%) -- possible 5HKO after Leftovers recovery
+2 252 Atk Baxcalibur Glaive Rush vs. +1 252 HP / 252+ Def Tera Fighting Garganacl: 169-201 (41.8 - 49.7%) -- guaranteed 3HKO after Leftovers recovery

+1 252+ Def Tera Fighting Garganacl Body Press vs. 0 HP / 0 Def Baxcalibur: 462-546 (124.5 - 147.1%) -- guaranteed OHKO

#BanGarganacl
 
Last edited:
Sorry for the unannounced break! Figured I would let the suspect vote happen before this happened again.

The winner of this week is...

:ting-lu: Tera Fighting Body Press by Hafs!


:brute-bonnet: Muscle Band by SunCooled - 3
:jolteon: CM Air Balloon by InfiniteT - 2
:blissey: Thunder Wave by Lobby Eeveee - 0
:skeledirge: Tera Fairy Tera Blast by Bruh Wobuffet - 3
:arboliva: Tera Fairy Dazzling Gleam by Admiral_Stalfos19 - 0
:greninja: LO Low Kick by bobfishcat - 4
:ting-lu: Tera Fighting Body Press by Hafs - 5
:garganacl: Tera Fighting Garganacl by 1LDK - 0

Your set will be put in the Hall of Fame!
---
Week 13 - Choice Specs Walking Wake
:sv/walking-wake:

Walking Wake @ Choice Specs
Ability: Protosynthesis
Tera Type: Water
EVs: 12 HP / 244 SpA / 252 Spe
IVs: 0 Atk
Timid Nature
- Hydro Steam
- Draco Meteor
- Flamethrower
- Dragon Pulse

Walking Wake is one of the more controversial Pokemon in the tier as of late, recently having been chosen to stay in OU via suspect test. Choice Specs Walking Wake, under sun, is nigh unwallable and, with a speed boost, not very easy to revenge kill. It is one of the more centralizing Pokemon available in the tier. So... how will you lure this threat?

Submissions end on Friday, March 24th.

:walking-wake: Please try to avoid unnecessary one-liners/comments/etc. in the thread. :walking-wake:
 
Back
Top